自強課程
課程名稱
AI精準個性行銷:利用AI打造品牌行銷策略(新竹班)
熱烈招生中
線上/實體
線上/實體
以服務業相關從業人員為主。(公司登記營業項目符合F批發、零售及餐飲業G8倉儲業優先參加)
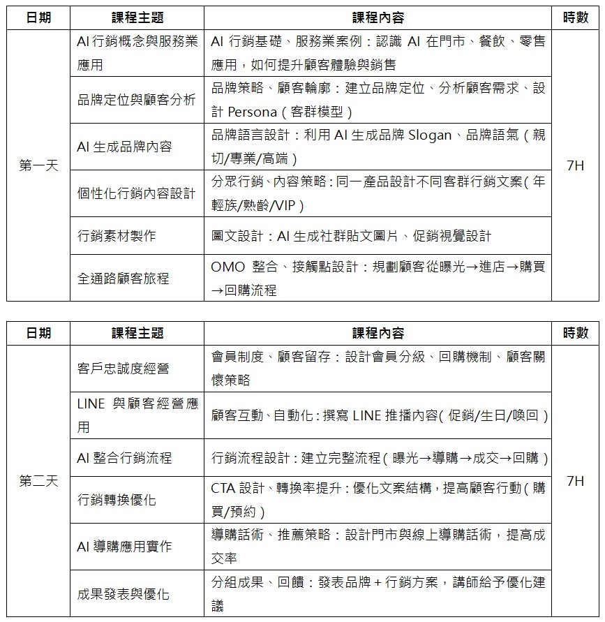
課程旨在帶領學員掌握數位行銷與AI技術的深度融合。從基礎的AI行銷概念出發,涵蓋品牌定位、自動化內容生成到全通路(OMO)顧客旅程規劃。透過兩日密集的實作,學員將學會如何運用AI工具產出高品質的行銷素材、優化轉化率,並建立完善的會員忠誠度體系,實現精準且具個性化的品牌行銷策略。
課程代碼:
15Q503
上課時間:
2026/06/01、2026/06/08兩天09:00~17:00
上課時數:
14 小時
課程費用:
0元
(符合超值優惠價格者需送出報名表後,系統發出報名成功回函確認金額。)
課程目標:
AI工具運用與品牌內容生成:熟練操作ChatGPT與Canva進行文案撰寫與視覺設計。
品牌定位與顧客分析能力:深入分析顧客需求,設計精確的客群模型以輔助行銷決策。
全通路顧客旅程與轉化優化:優化CTA(呼籲行動)設計與導購話術,有效提高顧客購買與預約的成交機率。
顧客關係管理與忠誠度經營:學習在LINE等通訊軟體上,撰寫具備自動化潛力的推播內容(如生日禮、促銷、喚回訊息)。
實戰整合與成果產出:透過分組發表,完成具備可執行性的品牌行銷方案,並獲得專業講師的優化建議。
品牌定位與顧客分析能力:深入分析顧客需求,設計精確的客群模型以輔助行銷決策。
全通路顧客旅程與轉化優化:優化CTA(呼籲行動)設計與導購話術,有效提高顧客購買與預約的成交機率。
顧客關係管理與忠誠度經營:學習在LINE等通訊軟體上,撰寫具備自動化潛力的推播內容(如生日禮、促銷、喚回訊息)。
實戰整合與成果產出:透過分組發表,完成具備可執行性的品牌行銷方案,並獲得專業講師的優化建議。
修課條件:
以服務業相關從業人員為主。(公司登記營業項目符合F批發、零售及餐飲業G8倉儲業優先參加)
課程大綱:

課程師資:
江講師
現職:利崴國際有限公司 電腦資訊講師
專長:網路行銷、品牌規劃、短影音教學、社群經營
現職:利崴國際有限公司 電腦資訊講師
專長:網路行銷、品牌規劃、短影音教學、社群經營
主辦單位:
經濟部商業發展署
學員須知:
注意事項



