自強課程
課程名稱
AI廣宣內容創作:GAI圖文影音生成創作(新竹班)
熱烈招生中
以服務業相關從業人員為主。(公司登記營業項目符合F批發、零售及餐飲業G8倉儲業優先參加)
本課程旨在賦能服務業從業人員,掌握新一代數位行銷的核心技術。課程以「AI廣宣內容創作」為核心,深入探討生成式AI如何翻轉傳統行銷流程。透過為期兩天、共14小時的密集實作,學員將學會整合ChatGPT與Canva等主流工具,從基礎的品牌文案構思、社群圖文設計,進階到短影音腳本企劃與跨平台廣告投放策略。這不僅是一場技術教學,更是一次品牌視覺一致化與虛實整合廣宣的實戰演練,幫助學員在碎片化的社群時代中,利用A 達成高效且精準的品牌傳播。
課程代碼:
15Q504
上課時間:
2026/06/15、6/22(一)09:00~17:00
上課時數:
14 小時
課程費用:
0元
(符合超值優惠價格者需送出報名表後,系統發出報名成功回函確認金額。)
課程目標:
品牌視覺與圖文整合:掌握生成式AI的行銷應用邏輯,學會從品牌故事撰寫到社群貼文規劃,並運用AI工具產出風格統一的高質感圖文素材,達成從文案構思到視覺生成的全方位整合能力。
影音創作與成效優化:進階學習短影音腳本設計與多工具整合應用,從腳本企劃、跨平台內容產出到行銷數據分析,全面提升廣宣活動的曝光策略與內容優化技巧,確保行銷成果具備實戰影響力。
影音創作與成效優化:進階學習短影音腳本設計與多工具整合應用,從腳本企劃、跨平台內容產出到行銷數據分析,全面提升廣宣活動的曝光策略與內容優化技巧,確保行銷成果具備實戰影響力。
修課條件:
以服務業相關從業人員為主。(公司登記營業項目符合F批發、零售及餐飲業G8倉儲業優先參加)
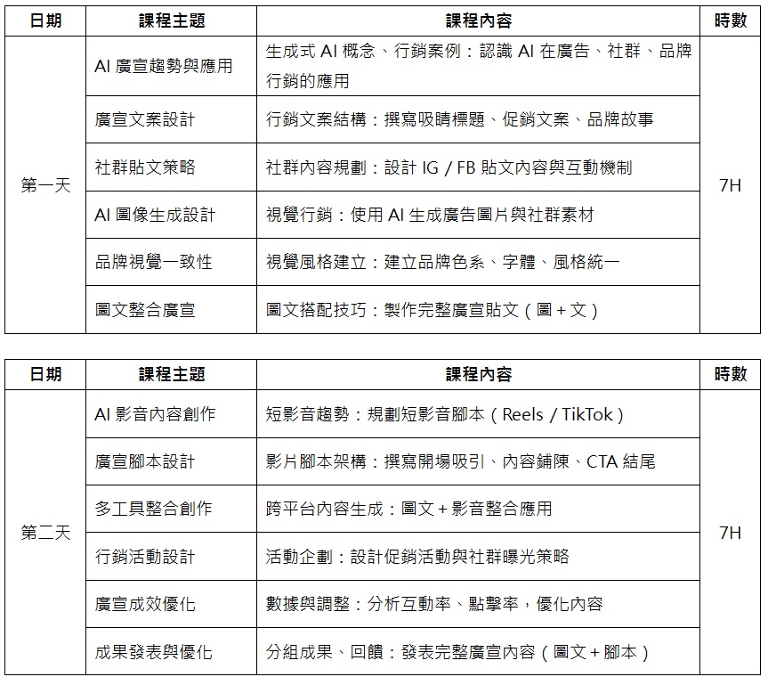
課程大綱:

課程師資:
江講師
現職:利崴國際有限公司 電腦資訊講師
專長:網路行銷、品牌規劃、短影音教學、社群經營
現職:利崴國際有限公司 電腦資訊講師
專長:網路行銷、品牌規劃、短影音教學、社群經營
主辦單位:
經濟部商業發展署
學員須知:
注意事項



